電動車知識之—充電器電路
最權威電動車充電器電路圖
要了解電動車充電器,必然要知道脈寬調制集成電路,因此首先對出現頻率超高的c3824進行詳細的講解和普及。
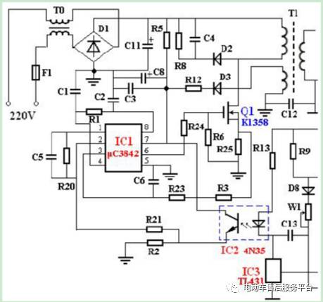
1腳,誤差放大器輸出經RC網絡反饋到2腳,起頻率補償作用,7腳為電源正極,5腳為電源負極,6腳為脈沖輸出直接驅動場效應管,3腳為最大電流限制,調整輸出最大電流,2、4腳為電壓反饋,可調節輸出電壓,4、8腳外接振蕩電阻和振蕩電容。
T0:雙向濾波抑制干擾;D1:整流;C11:濾波;IC1:μc3842脈寬調制集成電路。其5腳為電源負極,7腳為電源正極,6腳為脈沖輸出直接驅動場。
效應管Q1(K1358),3腳為最大電流限制,調整R25(2.5歐姆)的阻值可以調整充電器的最大電流。2腳為電壓反饋,可以調節充電器的輸出電壓。4腳外接振蕩電阻R1、振蕩電容C1。
T1為高頻脈沖變壓器,其作用有三個:
第一是把高壓脈沖降壓為低壓脈沖;
第二是起到隔離高壓的作用,以防觸電;
第三是為μc3842提供工作電源。
D4:高頻整流管(16A60V),C10:低壓濾波電容,D5:12V穩壓二極管,IC3:(TL431)為精密基準電壓源,配合IC2(光電耦合器4N35)起到自動調節充電器電壓的作用。調整w2(微調電阻)可以細調充電器的電壓。
D6:充電指示燈,D10:電池浮充(充滿)指示燈,R27:電流取樣電阻(0.1歐姆,5w)改變W1的阻值可以調整充電器轉浮充的拐點電流(200-300mA)
通電開始時,C11上有300v左右電壓。此電壓一路經T1加載到Q1。第二路經R5,C8,C3,達到IC1的第7腳。強迫IC1啟動。IC1的6腳輸出方波脈沖,Q1工作,電流經R25到地。同時T1副線圈產生感應電壓,經D3、R12給IC1提供可靠電源。
T1輸出線圈的電壓經D4、C10整流濾波得到穩定的電壓。此電壓一路經D7(D7起到防止電池的電流倒灌給充電器的作用)給電池充電。第二路經R14、D5、C9,為LM358(雙運算放大器,4腳為電源地,8腳為電源正)及其外圍電路提供12V工作電源。D9為LM358提供基準電壓,經R26、R4分壓達到LM358的第2腳和第5腳。

正常充電時,R27上端有0.15-0.18V左右電壓,此電壓經R17加到LM358第3腳,從1腳送出高電壓。此電壓一路經R18,強迫Q2導通,D6(紅燈)點亮,第二路注入LM358的6腳,7腳輸出低電壓,迫使Q3關斷,D10(綠燈)熄滅,充電器進入恒流充電階段。當電池電壓上升到44.2V左右時,充電器進入恒壓充電階段,輸出電壓維持在44.2V左右。充電器進入恒壓充電階段,電流逐漸減小。
當充電電流減小到200mA—300mA時,R27上端的電壓下降,LM358的3腳電壓低于2腳,1腳輸出低電壓,Q2關斷,D6熄滅。同時7腳輸出高電壓,此電壓一路使Q3導通,D10點亮。另一路經D8、W1到達反饋電路,使電壓降低。充電器進入涓流充電階段。1-2小時后充電結束。
- 上一篇:電動車充電時應不應忽視的幾個問題 2017/5/16
- 下一篇:電動車電瓶修復方法 2017/5/16
