曬曬工程師私藏6個難得的電源設計經驗
今天收集了直流電源工程師們在做電源設計時候的六大經驗,也可以說大家若能看懂并能熟練運用的話,大部分的電源電路設計都不是問題了。他們分別是反激式電源中的鐵氧體磁放大器,使用現有的消弧電路提供過流保護,有源并聯穩壓器與假負載,采用StackFET.的高壓輸入開關直流電源,選擇好的整流二極管可以簡化AC/DC轉換器中的EMI濾波器電路并降低其成本,用軟啟動禁止低成本輸出來遏制電流尖峰。下面我們就具體的學習一下這六個電路。
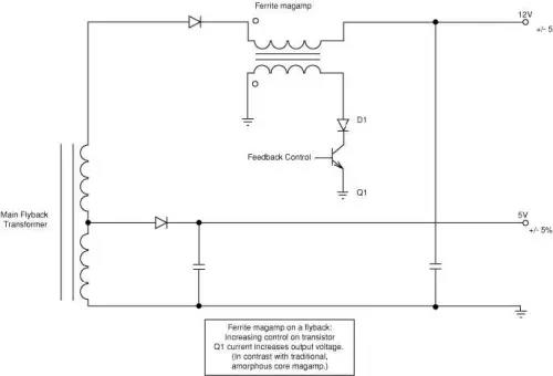
1、反激式電源中的鐵氧體磁放大器
對于兩個輸出端都提供實際功率(5V 2A和12V 3A,兩者都可實現± 5%調節)的雙路輸出反激式電源來說,當電壓達到12V時會進入零負載狀態,而無法在5%限度內進行調節。線性穩壓器是一個可實行的解決方案,但由于價格昂貴且會降低效率,仍不是理想的解決方案。我們建議的解決方案是在12V輸出端使用一個磁放大器,即便是反激式拓撲結構也可使用。
為了降低成本,建議使用鐵氧體磁放大器。然而,鐵氧體磁放大器的控制電路與傳統的矩形磁滯回線材料(高磁導率材料)的控制電路有所不用。鐵氧體的控制電路(D1和Q1)可吸收電流以便維持輸出端供電。
該電路已經過全面測試。變壓器繞組設計為5V和13V輸出。該電路在實現12V輸出± 5%調節的同時,甚至還可以達到低于1W的輸入功率(5V 300 mW和12V零負載)。
圖1,反激式電源中的鐵氧體磁放大器
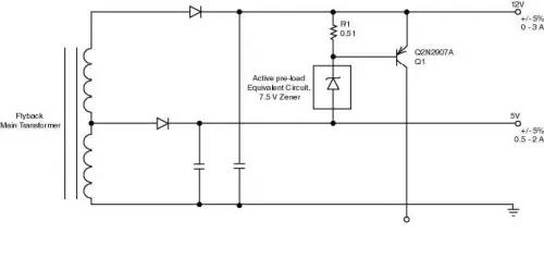
2、使用現有的消弧電路提供過流保護
考慮一下5V 2A和12V 3A反激式電源。該電源的關鍵規范之一便是當12V輸出端達到空載或負載極輕時,對5V輸出端提供過功率保護(OPP)。這兩個輸出端都提出了± 5%的電壓調節要求。
對于通常的解決方案來說,使用檢測電阻會降低交叉穩壓性能,并且保險絲的價格也不菲。而現在已經有了用于過壓保護(OVP)的消弧電路。該電路能夠同時滿足OPP和穩壓要求,使用部分消弧電路即可實現該功能。
從圖2可以看出,R1和VR1形成了一個12V輸出端有源假負載,這樣可以在12V輸出端輕載時實現12V電壓調節。在5V輸出端處于過載情況下時,5V輸出端上的電壓將會下降。假負載會吸收大量電流。R1上的電壓下降可用來檢測這一大量電流。Q1導通并觸發OPP電路。
圖2,使用現有的消弧電路提供過流保護
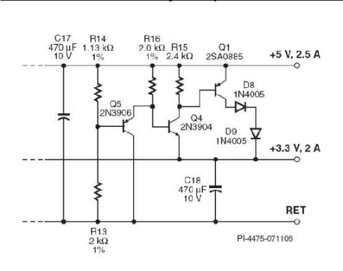
3、有源并聯穩壓器與假負載
在線電壓AC到低壓DC的開關電源產品領域中,反激式是目前最流行的拓撲結構。這其中的一個主要原因是其獨有的成本效益,只需向變壓器次級添加額外的繞組即可提供多路輸出電壓。
通常,反饋來自對輸出容差有最嚴格要求的輸出端。然后,該輸出端會定義所有其它次級繞組的每伏圈數。由于漏感效應的存在,輸出端不能始終獲得所需的輸出電壓交叉穩壓,特別是在給定輸出端因其它輸出端滿載而可能無負載或負載極輕的情況下更是如此。
可以使用后級穩壓器或假負載來防止輸出端電壓在此類情況下升高。然而,由于后級穩壓器或假負載會造成成本增加和效率降低,因而它們缺乏足夠的吸引力,特別是在近年來對多種消費類應用中的空載和/或待機輸入功耗的法規要求越來越嚴格的情況下,這一設計開始受到冷落。圖3中所示的有源并聯穩壓器不僅可以解決穩壓問題,還能夠最大限度地降低成本和效率影響。
圖3:用于多路輸出反激式轉換器的有源并聯穩壓器。
該電路的工作方式如下:兩個輸出端都處于穩壓范圍時,電阻分壓器R14和R13會偏置三極管Q5,進而使Q4和Q1保持在關斷狀態。在這樣的工作條件下,流經Q5的電流便充當5V輸出端很小的假負載。
5V輸出端與3.3V輸出端的標準差異為1.7V。當負載要求從3.3V輸出端獲得額外的電流,而從5V輸出端輸出的負載電流并未等量增加時,其輸出電壓與3.3V輸出端的電壓相比將會升高。由于電壓差異約超過100 mV,Q5將偏置截止,從而導通Q4和Q1并允許電流從5V輸出端流到3.3V輸出端。該電流將降低5V輸出端的電壓,進而縮小兩個輸出端之間的電壓差異。
Q1中的電流量由兩個輸出端的電壓差異決定。因此,該電路可以使兩個輸出端均保持穩壓,而不受其負載的影響,即使在3.3V輸出端滿載而5V輸出端無負載這樣最差的情況下,仍能保持穩壓。設計中的Q5和Q4可以提供溫度補償,這是由于每個三極管中的VBE溫度變化都可以彼此抵消。二極管D8和D9不是必需的器件,但可用于降低Q1中的功率耗散,從而無需在設計添加散熱片。
該電路只對兩個電壓之間的相對差異作出反應,在滿載和輕負載條件下基本不起作用。由于并聯穩壓器是從5V輸出端連接到3.3V輸出端,因此與接地的并聯穩壓器相比,該電路的有源耗散可以降低66%。其結果是在滿載時保持高效率,從輕負載到無負載的功耗保持較低水平。
4、采用StackFET.的高壓輸入開關電源
使用三相交流電進行工作的工業設備常常需要一個可以為模擬和數字電路提供穩定低壓直流電的輔助電源級。此類應用的范例包括工業傳動器、UPS系統和能量計。
此類電源的規格比現成的標準開關所需的規格要嚴格得多。不僅這些應用中的輸入電壓更高,而且為工業環境中的三相應用所設計的設備還必須容許非常寬的波動—包括跌落時間延長、電涌以及一個或多個相的偶然丟失。而且,此類輔助電源的指定輸入電壓范圍可以達到57 VAC至580 VAC之寬。
設計如此寬范圍的開關電源可以說是一大挑戰,主要在于高壓MOSFET的成本較高以及傳統的PWM控制環路的動態范圍的限制。StackFET技術允許組合使用不太昂貴的、額定電壓為600V的低壓MOSFET和Power Integrations提供的集成電源控制器,這樣便可設計出簡單便宜并能夠在寬輸入電壓范圍內工作的開關電源。
圖4:采用StackFET技術的三相輸入3W開關電源。
該電路的工作方式如下:電路的輸入端電流可以來自三相三線或四線系統,甚至來自單相系統。三相整流器由二極管D1-D8構成。電阻R1-R4可以提供浪涌電流限制。如果使用可熔電阻,這些電阻便可在故障期間安全斷開,無需單獨配備保險絲。pi濾波器由C5、C6、C7、C8和L1構成,可以過濾整流直流電壓。
電阻R13和R15用于平衡輸入濾波電容之間的電壓。
當集成開關(U1)內的MOSFET導通時,Q1的源端將被拉低,R6、R7和R8將提供柵極電流,并且VR1到VR3的結電容將導通Q1。齊納二極管VR4用于限制施加給Q1的柵極源電壓。當U1內的MOSFET關斷時,U1的最大化漏極電壓將被一個由VR1、VR2和VR3構成的450 V箝位網絡箝位。這會將U1的漏極電壓限制到接近450 V。
與Q1相連的繞組結束時的任何額外電壓都會被施加給Q1。這種設計可以有效地分配Q1和U1之間的整流輸入直流電壓和反激式電壓總量。電阻R9用于限制開關切換期間的高頻振蕩,由于反激間隔期間存在漏感,箝位網絡VR5、D9和R10則用于限制初級上的峰值電壓。
輸出整流由D1提供。C2為輸出濾波器。L2和C3構成次級濾波器,以減小輸出端的開關紋波。
當輸出電壓超過光耦二極管和VR6的總壓降時,VR6將導通。輸出電壓的變化會導致流經U2內的光耦二極管的電流發生變化,進而改變流經U2B內的晶體管的電流。當此電流超出U1的FB引腳閾值電流時,將抑制下一個周期。輸出穩壓可以通過控制使能及抑制周期的數量來實現。一旦開關周期被開啟,該周期便會在電流上升到U1的內部電流限制時結束。R11用于限制瞬態負載時流經光耦器的電流,以及調整反饋環路的增益。電阻R12用于偏置齊納二極管VR6。
IC U1 (LNK 304)具有內置功能,因此可根據反饋信號消失、輸出端短路以及過載對該電路提供保護。由于U1直接由其漏極引腳供電,因此不需要在變壓器上添加額外的偏置繞組。C4用于提供內部電源去耦。
5、選擇好的整流二極管可以簡化AC/DC轉換器中的EMI濾波器電路并降低其成本
該電路可以簡化AC/DC轉換器中的EMI濾波器電路并降低其成本。
要使AC/DC電源符合EMI標準,就需要使用大量的EMI濾波器器件,例如X電容和Y電容。AC/DC電源的標準輸入電路都包括一個橋式整流器,用于對輸入電壓進行整流(通常為50-60 Hz)。由于這是低頻AC輸入電壓,因此可以使用如1N400X系列二極管等標準二極管,另一個原因是這些二極管的價格是最便宜的。
這些濾波器器件用于降低電源產生的EMI,以便符合已發布的EMI限制。然而,由于用來記錄EMI的測量只在150 kHz時才開始,而AC線電壓頻率只有50或60 Hz,因此橋式整流器中使用的標準二極管(參見圖1)的反向恢復時間較長,且通常與EMI產生沒有直接關系。
然而,過去的輸入濾波電路中有時會包括一些與橋式整流器并聯的電容,用來抑制低頻輸入電壓整流所造成的任何高頻波形。
如果在橋式整流器中使用快速恢復二極管,就無需使用這些電容了。當這些二極管之間的電壓開始反向時,它們的恢復速度非常快(參見圖2)。這樣通過降低隨后的高頻關斷急變以及EMI,可以降低AC輸入線中的雜散線路電感激勵。由于2個二極管可以在每半個周期中實現導通,因此4個二極管中只需要2個是快速恢復類型即可。同樣,在每半個周期進行導通的兩個二極管中,只需要其中一個二極管具有快速恢復特性即可。
圖6:在AC輸入端使用橋式整流器的SMPS的典型輸入級。
圖7:輸入電壓和電流波形顯示了反向恢復結束時的二極管急變。
6、用軟啟動禁止低成本輸出來遏制電流尖峰
為滿足嚴格的待機功耗規范要求,一些多路輸出電源被設計為在待機信號為活動狀態時斷開輸出連接。
通常情況下,通過關閉串聯旁路雙極晶體管(BJT)或MOSFET即可實現上述目的。對于低電流輸出,如果在設計電源變壓器時充分考慮到晶體管的額外壓降情況,則BJT可成為MOSFET的合適替代品,且成本更為低廉。
圖十所示為簡單的BJT串聯旁路開關,電壓為12 V,輸出電流強度為100 mA,并帶有一超大電容(CLOAD)。晶體管Q1為串聯旁路元件,由Q2根據待機信號的狀態來控制其開關。電阻R1的值是額定的,這樣可確保Q1有足夠的基值電流在最小Beta和最大的輸出電流下以飽和的狀態工作。PI建議額外添加一個電容器(Cnew),用以調節導通時的瞬態電流。如果不添加Cnew,Q1在導通后即迅速進入電容性負載,并因而產生較大的電流尖峰。為調節該瞬態尖峰,需要增加Q1的容量,這便導致了成本的增加。
用作Q1額外“密勒電容”的Cnew可以消除電流尖峰。該額外電容可限制Q1集電極的dv/dt值。dv/dt值越小,流入Cload的充電電流就越少。為Cnew指定電容值,使得Q1的理想輸出dv/dt值與Cnew值相乘等于流入R1的電流。
式2
圖10:簡單的軟啟動電路可以禁止待機時的電源輸出,同時消除導通時的電流尖峰,因此,可利用小型晶體管(Q1)來保持低成本。
- 上一篇:單級PFC調試怎么調試,點這里,內部調試記錄都在這里了 2017/5/13
- 下一篇:什么是兩級PFC電路和單級PFC電路 2017/5/11
